Started to build the prototype today, some parts are ordered but have not arrived yest, so im using some lower performance parts that hurt the ability to cope with higher frequencies.
The concept is simple to understand but somewhat chalanging to execute because of the high frequencies and the prototyping techniques I have available.
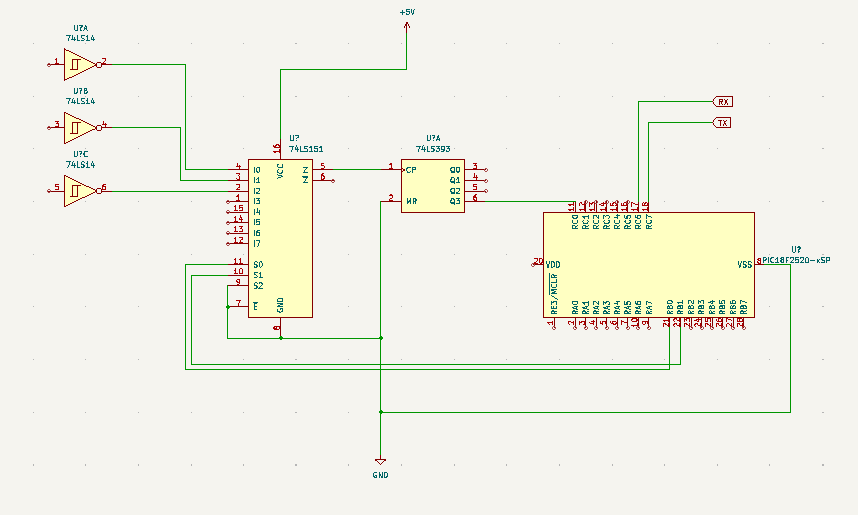
So the signals are schimt trigered by a 74AC14 to turn the sinewave aceptable to be processed by the following chips.
After that and since we have 3 signals and 1 counter we multiplex it with a 74151, this multiplexing is controlled by the pic on the 2 LSB of the input selectors.
Then the signal is divided by 16 to be able to be counted by the PIC timer reliably.

Here is the implementation or first prototype.

With a sqare wave I can measure up to 5.5MHz, I assume that part of that results of my 7414 being a HC , ordered som ACs to check.


Unfortunatly with a sine wave only 2,4MHz can be achieved…


Next steps will involve an aplification and ‘cleaning’ of the signal to be measured.